
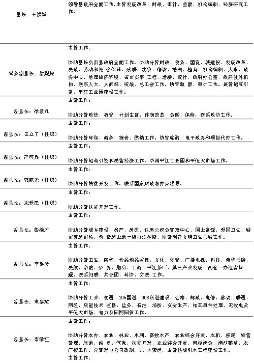
湖南平江縣官方網站截圖。
繼網傳遼寧鐵嶺市有9個副市長、20個副秘書長,河南新鄉市有11個副市長、16個副秘書長以后,昨日(3日),又有網友在論壇爆料:貧困縣湖南平江縣有十個副縣長四個縣長助理,記者瀏覽了這位網友提供的平江縣官方網站,確認了這一事實。網友“超級國人”批評道:“2005年平江縣財政收入就2.24億,一個貧窮落后的縣,竟然配備這么多官員,是不是有點不正常?”
在跟帖中,網友“敲開幸福的門”也不甘落后,PK上了:“平江的鄰居湘陰縣的教育局副局長以上的有7位”這位網友同樣提供了相關網站資料。網友“無光失色”也說:“這有什么大驚小怪的?我們學校校長、副校長就有8個。”
看到平江縣四位副縣長是掛職身份,網友“騎在墻頭”似乎不理解:“掛職就是不工作卻照領薪水吧?”網友“獨行之道”為他解答:“掛職的不占編制,不懂吧?實際上,只有外邊來掛職的多,才能給當地爭取更多的支持,你沒看到有一個是專門負責去聯系財政部的?”
網友“yxfh031”認為:“政府機構太臃腫,已到觸目驚心的地步。”為什么出現這種現象,網友“liuke2099”的解釋是:“因為管的東西多,所以官就多。”
繼鐵嶺、新鄉、平江等副職官員“超豪華編制”曝光之后,隨著網友對政府組織機構的搜索興趣的增大,相信會有更多類似的“陣容”出現,網友的目的在于希望能精簡不合理的官員設置,切實減輕地方財政負擔,克服人浮于事的現象,提高行政效率。(來源:新快報 記者 鄧毅富)
相關閱讀:
| 更多>> |
|